티스토리 뷰
출처가 어딘지 불명확합니다 ㅠㅠ
어디선가 이미지를 가져왔는데 링크라도 달아야 할거 같은데 없네요.
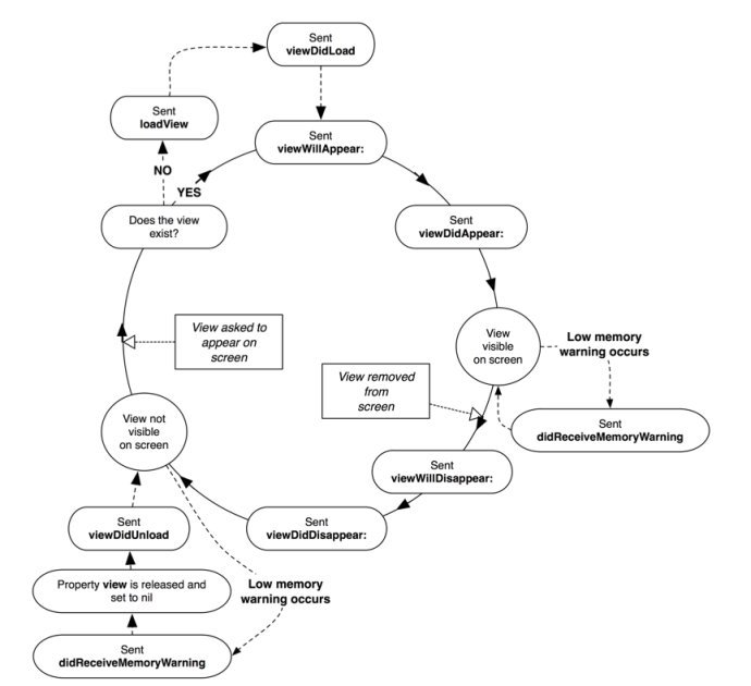
일단 이미지는 전체 라이프 사이클에 대한 부분입니다.

전체적인 그림이라 보기에는 좋습니다.
'Mobile > iOS' 카테고리의 다른 글
| AppStore 등록시 ITMS-90788: Incomplete Document Type Configuration 발생하게 되면 어쩌나... (0) | 2019.08.05 |
|---|---|
| swift. iOS8 이상 Push 기본 구현 해볼랍니다. (0) | 2019.07.13 |
| Objective-C <-> Swift 코드를 사용하기 (0) | 2019.07.11 |
| iOS. StatusBar 색상, 보이기를 조절합시다. (0) | 2019.07.09 |
| iOS. swift의 초기화에 대해서 알아봅시다 (0) | 2019.06.29 |
댓글
공지사항
최근에 올라온 글
최근에 달린 댓글
- Total
- Today
- Yesterday
TAG
- Windows
- github
- golang
- go
- php
- SWIFT
- nodejs
- CentOS
- Gradle
- Python
- war
- Codable
- Spring
- android
- ios
- Java
- Linux
- tomcat
- enum
- MySQL
- docker
- Xcode
- rxswift
- Kotlin
- cocoapods
- centos8
- windows10
- git
- intellij
- ubuntu
| 일 | 월 | 화 | 수 | 목 | 금 | 토 |
|---|---|---|---|---|---|---|
| 1 | 2 | 3 | ||||
| 4 | 5 | 6 | 7 | 8 | 9 | 10 |
| 11 | 12 | 13 | 14 | 15 | 16 | 17 |
| 18 | 19 | 20 | 21 | 22 | 23 | 24 |
| 25 | 26 | 27 | 28 | 29 | 30 | 31 |
글 보관함